最新、最全、最明确、最合理——详解《企业所得税税前扣除凭证管理办法》 !

2018.06.14

近日,国家税务总局发布《企业所得税税前扣除凭证管理办法》,详细阐述了可以税前扣除的凭证范围、要求,对税前扣除凭证的相关概念、管理原则、种类、基本情形税务处理、特殊情形税务处理等予以明确,解决了大量过去有争议的事项。将收款凭证、内部凭证、分割单、其他外部凭证等纳入税前扣除凭证,在税前扣除凭证的取得时间、补开换开以及替代凭证方面规定了补救措施,保障了纳税人合法权益。

 

一、扣除原则

 

(一)真实性

 

税前扣除凭证反映的经济业务真实,且支出已经实际发生。

 

例如:A公司营业收入5000万元,广告费扣除比例15%,实际发生300万元。公司就问了,我是按照750万元税前扣除,还是按照300万元?当然,这个问题过去其实还算比较明确,本《办法》更加明确地重申:也就是说,“限额之内”(不要理解成“限额”,是“限额之内”)乃是条件之一,而非全部条件;另外一条必要条件则是“实际发生”。既然实际发生金额小于限额,自然按照实际发生金额税前扣除。

 

(二)合法性

 

合法性是指税前扣除凭证的形式、来源符合国家法律、法规等相关规定。企业取得私自印制、伪造、变造、作废、开票方非法取得、虚开、填写不规范等不符合规定的发票,以及取得不符合国家法律、法规等相关规定的其他外部凭证,不得作为税前扣除凭证。

 

经常有人问到,经办人拿来发票,开票项目填写不全,(其实主要项目没有问题,可能是一些看似不太重要的栏次,比如计量单位、开票日期、地址、电话之类;)能不能下账?其实,之前虽也有文件提及开票项目应当填写齐全,但是对于一些栏目没有填写的发票,只要发票本身是真的,则可能有的认可、有的不认可。现在就很明确了,“填写不规范”,以及其他不合规凭证,都是不能税前扣除的。

 

(三)关联性

 

关联性是指税前扣除凭证与其反映的支出相关联且有证明力。

 

比如以前有人这样问,取得一张发票,开的是“会议费”,但是对方单位是“旅行社”,这个能不能税前扣除?这个就是涉及“关联性”的认定了,至少还需要提供证据证明,该旅行社具备承办会议的软件、硬件条件吧。

 

(四)“无凭证不扣除”

 

企业发生支出,应取得税前扣除凭证,作为计算企业所得税应纳税所得额时扣除相关支出的依据。企业应当取得而未取得发票、其他外部凭证或者取得不合规发票、不合规其他外部凭证,在规定的期限未能补开、换开符合规定的发票、其他外部凭证,并且未能按照本办法规定提供相关资料证实其支出真实性的,相应支出不得在发生年度税前扣除。

 

经常有人提到,《中华人民共和国企业所得税法》第八条明确规定,“企业实际发生的与取得收入有关的、合理的支出,包括成本、费用、税金、损失和其他支出,准予在计算应纳税所得额时扣除”,然后他说,只要我能证明支出实际发生,就要求税前扣除。然后,就是证人、证物、资金流水,都可以一定程度上证明业务的发生。但也有人认为,上述“实际发生”是关于“税前扣除”的必要条件,而非充分条件;反过来讲,如果符合此条规定即可无条件扣除的话,则税法及其实施条例以及大量税收文件关于税前扣除的规定都将失去意义,显然不应当是这样的。

 

本《办法》则明确了这个问题,税前扣除必须取得“合规凭证”。

 

二、凭证范围

 

(一)凭证来源

 

税前扣除凭证按照来源分为内部凭证和外部凭证。

 

内部凭证是指企业自制用于成本、费用、损失和其他支出核算的会计原始凭证。内部凭证的填制和使用应当符合国家会计法律、法规等相关规定。

 

外部凭证是指企业发生经营活动和其他事项时,从其他单位、个人取得的用于证明其支出发生的凭证,包括但不限于发票(包括纸质发票和电子发票)、财政票据、完税凭证、收款凭证、分割单等。

 

(二)凭证适用

 

明确了部分可以无发票扣除的范围,乃是本公告一大亮点。

 

 

注:

1、收款凭证应载明收款单位名称、个人姓名及身份证号、支出项目、收款金额等相关信息。

 

2、小额零星经营业务的判断标准是个人从事应税项目经营业务的销售额不超过增值税相关政策规定的起征点。

 

3、税务总局对应税项目开具发票另有规定的,以规定的发票或者票据作为税前扣除凭证,如《国家税务总局关于铁路运输和邮政业营业税改征增值税发票及税控系统使用问题的公告》(国家税务总局公告2013年第76号)规定的中国铁路总公司及其所属运输企业(含分支机构)自行印制的铁路票据等。注意:这里用“以”措辞;即必须之意思。

 

4、企业在境内发生的支出项目虽不属于应税项目,但按税务总局规定可以开具发票的,可以发票作为税前扣除凭证,如《国家税务总局关于增值税发票管理若干事项的公告》(国家税务总局公告2017年第45号)附件《商品和服务税收分类编码表》中规定的不征税项目等。注意,这里“可以”不是“必须”。

(三)辅助凭证

 

企业应将与税前扣除凭证相关的资料,包括合同协议、支出依据、付款凭证等留存备查,以证实税前扣除凭证的真实性。

 

之前曾经有的企业,账上挂了几百万的广告费,因为广告费扣除额比较高,企业销售收入比较大,也超不了。其实这里就有一个税收筹划(当然可能是违法筹划)的计算:找人开了广告费,替人承担了流转税,而获得了所得税扣除;对于企业来讲,所得税利益远高于流转税损失。虽然猜测企业可能没有发生那么多广告支出,但人家拿真实发票入账,也不好推翻。而按照现行要求,如果这样的话,还需要拿合同协议、资金流转凭据、广告发布方式及媒体等资料进行佐证,造假难道大大增加。

 

(四)分摊凭证(明确了一大争议)

 

过去经常有人问到,我租赁办公场所,水电费是开给房东的,我怎么入账?直接用发票呢,就是“客户名称”不符;房东再开发票呢,一则房东不愿意开,二则房东通常也没有这资质。本公告明确地解决了这一事项处理原则,即分割单、其他外部凭证皆可单独作为税前扣除凭证。

 

三、凭证取得时限

 

(一)汇缴结束前取得合规凭证,可以税前扣除。

 

(二)汇缴结束前未取得合规凭证,之后依法取得或者依法取得替代凭证,仍然可以税前扣除。(新亮点)

 

注:

1、未补、换凭证法定事由:对方注销、撤销、依法被吊销营业执照、被税务机关认定为非正常户等

 

2、其他替代凭证:

 

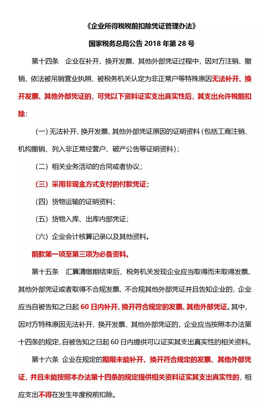
(1)无法补开、换开发票、其他外部凭证原因的证明资料(包括工商注销、机构撤销、列入非正常经营户、破产公告等证明资料);

 

(2)相关业务活动的合同或者协议;

 

3)采用非现金方式支付的付款凭证;

 

(4)货物运输的证明资料;

 

(5)货物入库、出库内部凭证;

 

(6)企业会计核算记录以及其他资料。

 

以上第一项至第三项为必备资料。

 

此规定又解决一大争议问题。比如原先,汇缴结束,税务检查时发现不合规凭证,税务机关主张立即补税,企业则提出“我现在去补凭证来,行不行”,今后就很明确了,只要没有超过五年,企业取得合法凭证皆可税前扣除。而且,本《办法》还特别强调,汇算清缴期结束后,税务机关发现企业应当取得而未取得发票、其他外部凭证或者取得不合规发票、不合规其他外部凭证并且告知企业的,企业应当自被告知之日起60日内补开、换开符合规定的发票、其他外部凭证。其中,因对方特殊原因无法补开、换开发票、其他外部凭证的,企业应当按照本办法第十四条的规定,自被告知之日起60日内提供可以证实其支出真实性的相关资料。(此又是本公告另一亮点。)

 

最后两点说明:

 

(一)《办法》适用于企业所得税法及其实施条例所规定的居民企业和非居民企业。

 

(二)《办法》自2018年7月1日起施行。


实务理解


《国家税务总局关于发布<企业所得税税前扣除凭证管理办法>的公告》 (国家税务总局公告2018年第28号)规定,自2018年7月1日起,应该取得发票作为税前扣除凭证,因对方注销、撤销、依法被吊销营业执照、被税务机关认定为非正常户等特殊原因无法取得发票,凭相关资料证实支出真实性后,相应支出可以税前扣除。

其中相关资料中的“必备资料”就包括:采用非现金方式支付的付款凭证;

也就是采用现金支付,出现上述“应取得发票作为税前扣除但公告规定特殊原因无法取得发票”,不管其他资料多“充分”都无法税前扣除。


实务案例:不怕一万怕万一


【例】企业购买原材料,款项也支付了,还没有等到开票,对方就“失联”,被被税务机关认定为非正常户,可以按照相关规定“凭相关资料证实支出真实性后,相应支出可以税前扣除”,具体资料包括:

1.销售方列入非正常经营户等证明资料;

2.相关业务活动的合同或者协议(包括如未签订合同,可用双方确认的验货单等资料替代);

3.采用非现金方式支付的付款凭证;

4.货物运输的证明资料(或快递单子等);

5.货物入库、出库内部凭证;

6.企业会计核算记录以及其他资料。

前款第1项至第3项为必备资料。

 

提醒:

(1)如果当时购买原材料采用的现金支付,不管其他资料多“充分”都无法税前扣除。

(2)采用单位账户的微信、支付宝支付,不算现金方式支付;采用员工个人的微信、支付宝支付,会被认为现金方式支付。

(3)不怕一万,怕万一,单位尽快修改关于对外支付款项的相关内部管理规定,建议:采购原材料、设备、不动产等应取得发票无法现场取得发票的支出、或支出超过一定额度(根据单位实际情况确定),不得用现金支付!

(4)虽然政策自2018年7月1日起实施,但是建议即日起,修改单位对外支付款项的相关内部管理规定。

政策依据


本文转自xiaochenshuiwu、问财税专家,版权归原作者所有,如有不妥请联系处理

 

上一篇: 「政策解读」深度解析税务总局第28号公告

下一篇: 关于延续宣传文化增值税优惠政策的通知