增值税(草案)征求意见稿发布 贷款利息未来可抵扣进项税
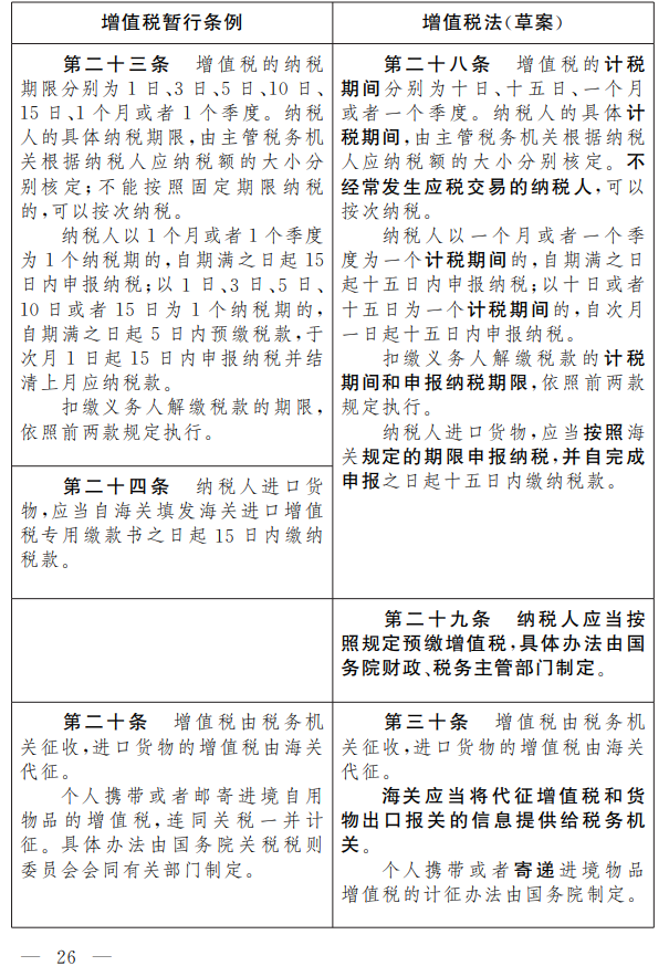
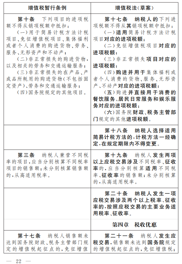
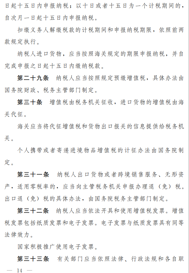
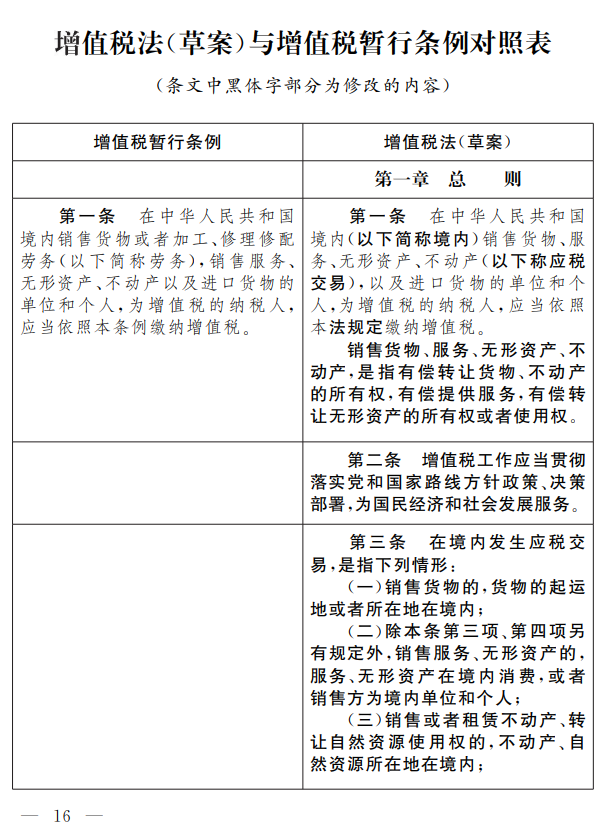
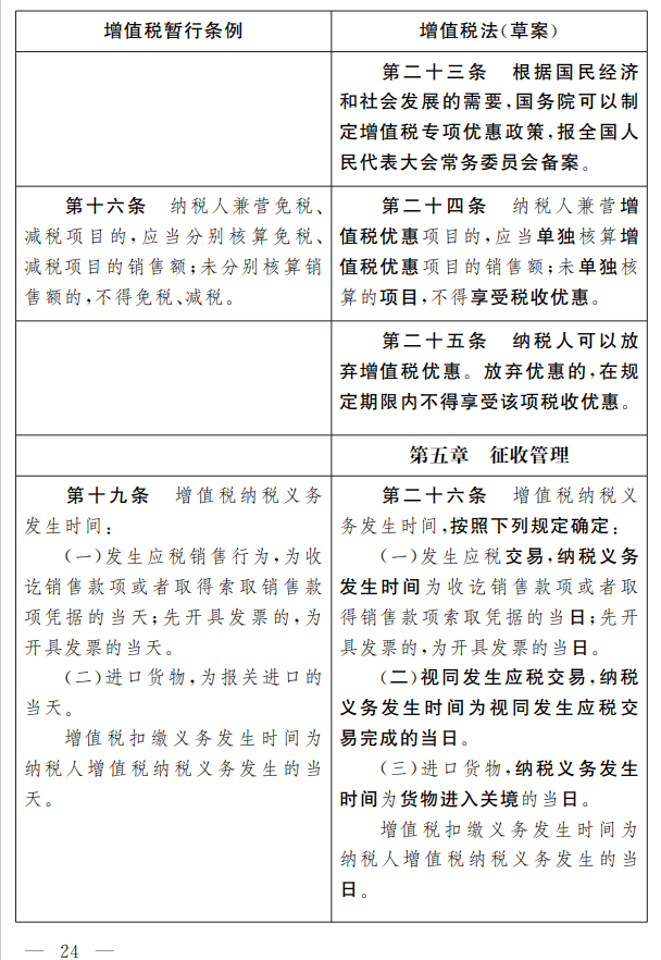
增值税法(草案)与增值税暂行条例对照表
本文转自:财税星空。版权归原作者所有,如有不妥之处请联系处理。 |
|
增值税(草案)征求意见稿发布 贷款利息未来可抵扣进项税
增值税法(草案)与增值税暂行条例对照表
本文转自:财税星空。版权归原作者所有,如有不妥之处请联系处理。 |
|
上一篇: 税务合规:因买卖豪车“劳斯莱斯”偷税被罚
下一篇: 内关联转让定价风险考量